近日,臺灣NCC依照1112502提案發布通知,要求射頻設備申請者自2023年3月1日起需提供更完整的天線規格書或天線測試報告。

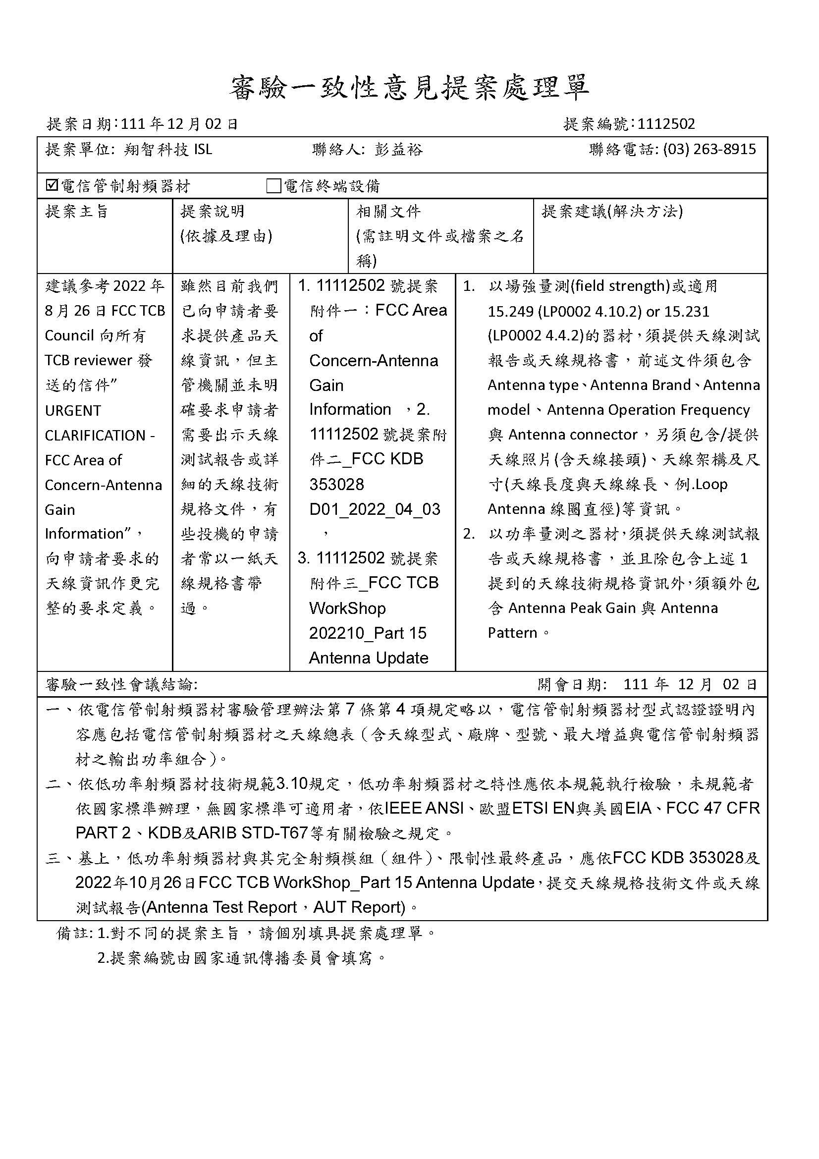
NCC 1112502提案文件截圖
NCC 1112502提案結論:
完整天線規格書或天線報告需包含天線類型、制造商及地址、廠牌、型號、頻率及Gain值、2D或3D圖等信息;
低功率射頻設備可參照IEEE ANSI、歐盟 ETSI EN和EIA、FCC 47 CFR Part 2、KDB及ARIB STD-T67等標準;
低功率射頻設備和射頻組件、限制性終端設備應依照FCC KDB 353028及2022年10月26日FCC TCB Workshop Part 15 Antenna Update,提供天線規格書或天線測試報告。

